✔Предварительные тесты мобильного Intel Core i9-12900HK — потребление до 113 Вт, температура до 99 °C, но быстрее Ryzen 9 5900HX на 29 % - «Новости сети»
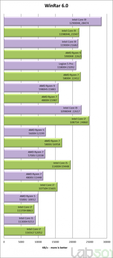
Румынское издание Lab501 опубликовало первый предварительный обзор нового флагманского мобильного процессора Intel Core i9-12900HK серии Alder Lake. Производительность модели, претендующей на звание самого быстрого мобильного процессора, издание сравнило с аналогами из серии AMD Ryzen 5000H.

Источник изображения: Intel
Кратко напомним, что Core i9-12900HK содержит 14 ядер (6E + 8P) с поддержкой 20 виртуальных потоков, работающих на частоте до 5,0 ГГц. Процессор имеет на борту 24 Мбайт кеш-памяти L3. Номинальный показатель TDP составляет 45 Вт. Тесты Lab501 продемонстрировали, что в пике процессор способен потреблять почти 115 Вт питания.
Источник изображений здесь и ниже: Lab501
Хотя Intel в рамках презентации сама рассказала о производительности Core i9-12900HK и сравнила её с результатами конкурентов, в статье Lab501 приводятся результаты чипа в различных синтетических тестах, включая Cinebench, Blender, WinRAR и PCMark 8. По их итогам Core i9-12900HK оказался в среднем до 29 % быстрее, чем Ryzen 9 5900HX. Ресурс также указал, что новый процессор Intel оказался быстрее 16-ядерного Ryzen Threadripper 1950X. Однако следует учитывать, что этот 180-Вт HEDT-процессор AMD появился на рынке более 4 лет назад.
В сегменте ноутбуков рабочие температурные показатели и уровень энергопотребления могут значительно отличаться от одной модели лэптопа к другой. Поскольку Lab501 не указал, в составе какого ноутбука тестировался процессор Core i9-12900HK, можно смело предположить, что он использовался в ноутбуке с не самой эффективной системой охлаждения. При тестах пиковая температура процессора достигала 99 градусов по Цельсию. Средний же показатель температуры находился на уровне 69 градусов на одно ядро и до 76 градусов для всего чипа. Пиковый показатель энергопотребления составил 113 Вт, однако средний находится на уровне около 63 Вт.
На сайте Lab501 также обнаружилась пара тестов процессора Ryzen 9 5900HX. Один использовался в составе ASUS ROG Strix Scar 17 (G733QS), у которого пиковая температура составила 94 градуса по Цельсию, а средняя — на уровне 70 градусов. У модели Lenovo Legion 7 (16ACHG6) на базе того же процессора пиковая температура чипа составила 88 градусов по Цельсию, а средняя — около 69 градусов. При этом пиковое энергопотребление процессора в системе ASUS равнялось 65 Вт, а среднее — 30 Вт.
ASUS ROG Strix Scar 17 (G733QS)
Lenovo Legion 7 (16ACHG6)
В составе лэптопа Lenovo чип в среднем потреблял 45 Вт, а максимальный показатель энергопотребления процессора составил 86 Вт. Иными словами, Intel Core i9-12900HK в составе неназванного лэптопа потреблял почти в два раза больше, чем Ryzen 9 5900HX в составе первой конфигурации ASUS и на 45 % больше, чем Ryzen 9 5900HX в составе второй конфигурации Lenovo. К слову, ноутбуки ASUS и Lenovo также побывали и у нас на обзорах. Разница в температурах и энергопотреблении заметна ещё сильнее, и она не в пользу Core i9-12900HK.
Напомним, что это только предварительные тесты. Более подробные обзоры систем на базе Intel Alder Lake Core i9-12900HK появятся ближе к их релизам.






